受講料のお支払いに関するお知らせ
2021年6月18日
いつも上野の森アートスクールをご受講いただきまして誠にありがとうございます。
2021年後期より、講座受講料(通常講座・単発講座・特別講座)が以下の方法でお支払いいただけるようになり、一層ご利用しやすくなります。
なお、通常クラスの受講料は2ケ月ごとの3回に分割したご請求となります。一括払いを希望される場合は事務所までお問い合わせください。

※ ご注意ください ※
(※1)ご利用いただけるクレジットカードはVISA 、Master、AMERICAN EXPRESSになります。
(※2)インターネットバンキングは、口座をお持ちの金融機関にネットバンキングの利用契約をしている必要があります。詳細は各金融機関に直接ご確認ください。銀行振込によるお支払いでは、請求書メールの通知による「請求書#」以下5ケタの番号を名前の前にご入力ください。
(※3)コンビニエンスストア専用の払込用紙にてお支払いをご希望の方は、申込書の受講料支払方法欄へ ✓ を入れてください。
- 2022年4月より受講料のお知らせを郵送する場合は、1件につき手数料¥300を頂戴いたします。
- 通常講座受講料の一括払いをご希望の場合は、銀行振込またはコンビニ専用振込用紙でのお支払いになります。別途事務所までご連絡ください。
- メール登録がありましてもメールが不達の場合、コンビニ振込用紙でのお支払いをご希望の場合は郵送させていただきます。
- アートレター講座のお支払いについては、ファイルを郵送いたしますので、コンビニ専用振込用紙(手数料はかかりません)を同封します。
● メールアドレスのご登録のお願い ●
お申し込み状況、受講の確定、お知らせなど、今後メールでご案内いたします。
メールのご登録のある方には「受講料のお知らせ」もメールに切り替えさせていただきます。
この機会に是非メールのご登録をお願いいたします。
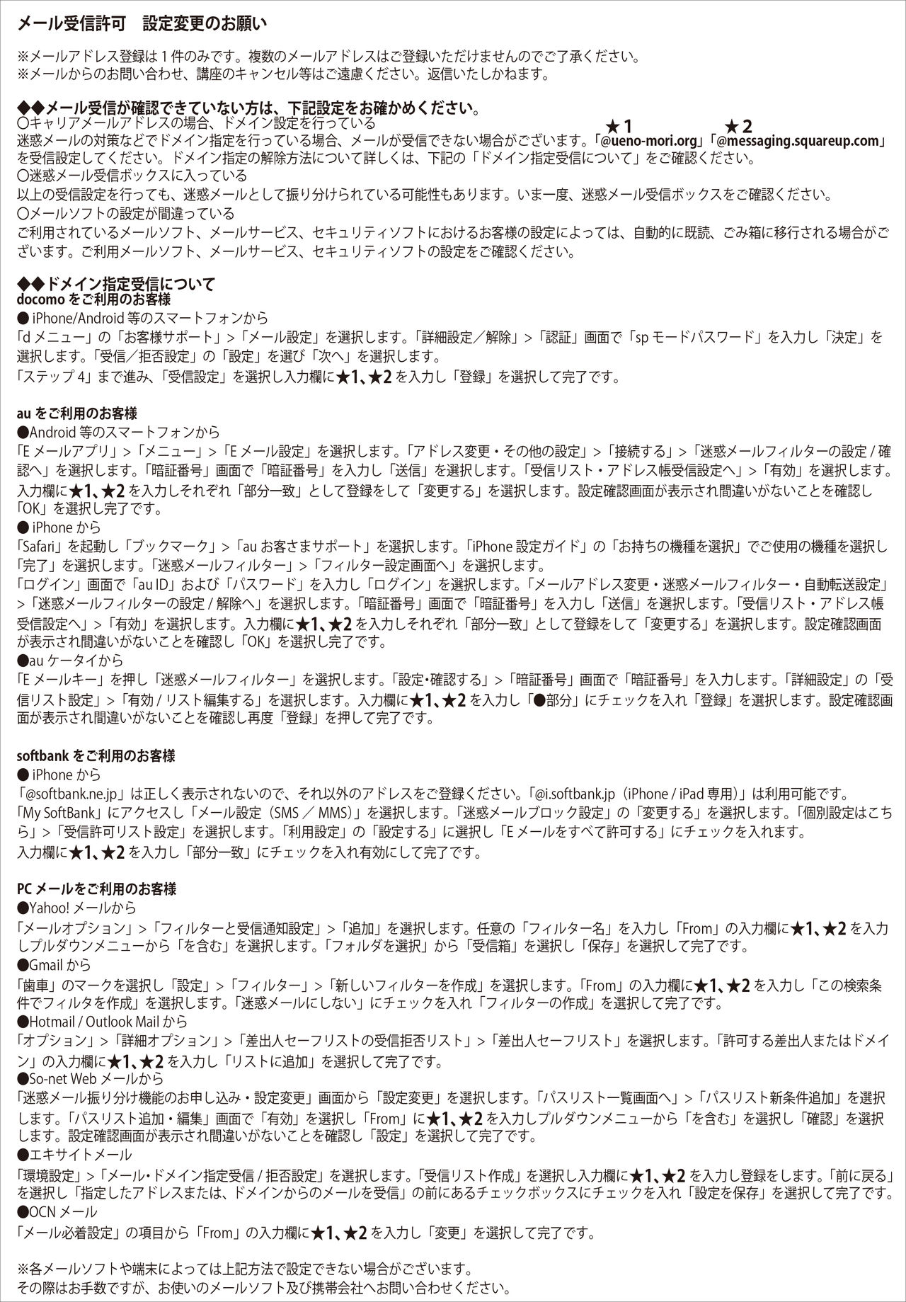
なお、各携帯キャリア(docomo、au、SoftBankなど)のメールアドレスの場合、配信するメールが届かない場合がございます。メールは「@ueno-mori.org」及び「@messaging.squareup.com」を受信可能な状態に設定いただきますようお願いいたします。 ※softbank.ne.jpは正しく表示されないので、それ以外のアドレスをご登録ください。詳しくはメール受信許可設定変更のお願いをご参照ください。
メール登録のない方、コンビニ専用振込用紙でのお支払いをご希望の方は郵送となります。
夏季特別講座・9月の単発講座のお支払いから運用を開始いたします。
移行期間につきご迷惑をおかけすることもあるかと存じますが、何卒ご協力の程、よろしくお願い申し上げます。
お問い合わせは☎03-5817-2810(上野の森アートスクール直通)までお願いいたします。
